CLV Quickstart#
Customer Lifetime Value (CLV) is the measure of a customer’s contribution over time to a business. This metric is used to inform spending levels on new customer acquisition, retention, and other marketing and sales efforts, so reliable estimation is essential.
PyMC-Marketing provides tools to segment customers on their past behavior (see RFM Segmentation) as well as the following Buy Till You Die (BTYD) probabilistic models to predict future behavior:
BG/NBD model for continuous time, non-contractual modeling
Pareto/NBD model for continuous time, non-contractual modeling with covariates
Shifted BG model for discrete time, contractual modeling
BG/BB model for discrete time, contractual modeling
Exponential Gamma model for discrete time, contractual modeling (coming soon)
Gamma-Gamma model for expected monetary value
Modified BG/NBD model, similar to the BG/NBD model, but assumes non-repeat customers are still active.
This table contains a breakdown of the four BTYD modeling domains, and examples for each:
Non-contractual |
Contractual |
|
---|---|---|
Continuous |
online purchases |
ad conversion time |
Discrete |
concerts & sports events |
recurring subscriptions |
In this notebook we will demonstrate how to estimate future purchasing activity and CLV with the CDNOW dataset, a popular benchmarking dataset in CLV and BTYD research. Data is available here, with additional details here.
import arviz as az
import matplotlib.pyplot as plt
import numpy as np
import pandas as pd
from arviz.labels import MapLabeller
from pymc_extras.prior import Prior
from pymc_marketing import clv
az.style.use("arviz-darkgrid")
%config InlineBackend.figure_format = "retina" # nice looking plots
1.1 Data Requirements#
For all models, the following nomenclature is used:
customer_id
represents a unique identifier for each customer.frequency
represents the number of repeat purchases that a customer has made, i.e. one less than the total number of purchases.T
represents a customer’s “age”, i.e. the duration between a customer’s first purchase and the end of the period of study. In this example notebook, the units of time are in weeks.recency
represents the time period when a customer made their most recent purchase. This is equal to the duration between a customer’s first and last purchase. If a customer has made only 1 purchase, their recency is 0.monetary_value
represents the average value of a given customer’s repeat purchases. Customers who have only made a single purchase have monetary values of zero.
The rfm_summary
function can be used to preprocess raw transaction data for modeling:
raw_trans = pd.read_csv(
"https://raw.githubusercontent.com/pymc-labs/pymc-marketing/main/data/cdnow_transactions.csv"
)
raw_trans.head(5)
_id | id | date | cds_bought | spent | |
---|---|---|---|---|---|
0 | 4 | 1 | 19970101 | 2 | 29.33 |
1 | 4 | 1 | 19970118 | 2 | 29.73 |
2 | 4 | 1 | 19970802 | 1 | 14.96 |
3 | 4 | 1 | 19971212 | 2 | 26.48 |
4 | 21 | 2 | 19970101 | 3 | 63.34 |
rfm_data = clv.utils.rfm_summary(
raw_trans,
customer_id_col="id",
datetime_col="date",
monetary_value_col="spent",
datetime_format="%Y%m%d",
time_unit="W",
)
rfm_data
customer_id | frequency | recency | T | monetary_value | |
---|---|---|---|---|---|
0 | 1 | 3.0 | 49.0 | 78.0 | 23.723333 |
1 | 2 | 1.0 | 2.0 | 78.0 | 11.770000 |
2 | 3 | 0.0 | 0.0 | 78.0 | 0.000000 |
3 | 4 | 0.0 | 0.0 | 78.0 | 0.000000 |
4 | 5 | 0.0 | 0.0 | 78.0 | 0.000000 |
... | ... | ... | ... | ... | ... |
2352 | 2353 | 2.0 | 53.0 | 66.0 | 19.775000 |
2353 | 2354 | 5.0 | 24.0 | 66.0 | 44.928000 |
2354 | 2355 | 1.0 | 44.0 | 66.0 | 24.600000 |
2355 | 2356 | 6.0 | 62.0 | 66.0 | 31.871667 |
2356 | 2357 | 0.0 | 0.0 | 66.0 | 0.000000 |
2357 rows × 5 columns
It is important to note these definitions differ from that used in RFM segmentation, where the first purchase is included, T
is not used, and recency
is the number of time periods since a customer’s most recent purchase.
To visualize data in RFM format, we can plot the recency and T of the customers with the plot_customer_exposure
function. We see a large chunk (>60%) of customers haven’t made another purchase in a while.
fig, ax = plt.subplots(figsize=(10, 5))
(
rfm_data.sample(n=100, random_state=42)
.sort_values(["recency", "T"])
.pipe(clv.plot_customer_exposure, ax=ax, linewidth=0.5, size=0.75)
);

Predicting Future Purchasing Behavior with the BG/NBD Model#
This dataset is an example of continuous time, noncontractual transactions because it comprises purchases from an online music store. PyMC-Marketing provides two models for this use case:
We will be using the BG/NBD model in this notebook because it converges quickly and works well for basic modeling tasks. However, if a more comprehensive analysis is desired, consider using the Pareto/NBD model instead due to its expanded functionality, including support for covariates.
Let’s take a look at the underlying structure of the BG/NBD model:
bgm = clv.BetaGeoModel(data=rfm_data)
bgm.build_model()
bgm.graphviz()
The default priors for the r
and alpha
purchase rate parameters follow a HalfFlat distribution, which is an uninformative positive distribution. The a
and b
dropout parameters are pooled with the hierarchical kappa_dropout
and phi_dropout
priors for improved performance.
More informative priors can be specified in a custom model configuration by passing a dictionary with keys for prior names, and values as distributions defined with the Prior
class in PyMC-Marketing.
model_config = {
"a": Prior("HalfNormal", sigma=10),
"b": Prior("HalfNormal", sigma=10),
"alpha": Prior("HalfNormal", sigma=10),
"r": Prior("HalfNormal", sigma=10),
}
bgm = clv.BetaGeoModel(
data=rfm_data,
model_config=model_config,
)
bgm.build_model()
bgm
BG/NBD
alpha ~ HalfNormal(0, 10)
a ~ HalfNormal(0, 10)
b ~ HalfNormal(0, 10)
r ~ HalfNormal(0, 10)
recency_frequency ~ BetaGeoNBD(a, b, r, alpha, <constant>)
bgm.graphviz()
Having specified the model, we can now fit it.
bgm.fit()
bgm.fit_summary()
Initializing NUTS using jitter+adapt_diag...
Multiprocess sampling (4 chains in 4 jobs)
NUTS: [alpha, a, b, r]
Sampling 4 chains for 1_000 tune and 1_000 draw iterations (4_000 + 4_000 draws total) took 7 seconds.
mean | sd | hdi_3% | hdi_97% | mcse_mean | mcse_sd | ess_bulk | ess_tail | r_hat | |
---|---|---|---|---|---|---|---|---|---|
alpha | 7.104 | 0.509 | 6.203 | 8.112 | 0.011 | 0.008 | 2008.0 | 2463.0 | 1.0 |
a | 0.695 | 0.159 | 0.446 | 1.006 | 0.004 | 0.004 | 1989.0 | 1726.0 | 1.0 |
b | 3.312 | 0.999 | 1.779 | 5.176 | 0.024 | 0.030 | 1976.0 | 1669.0 | 1.0 |
r | 0.276 | 0.012 | 0.254 | 0.300 | 0.000 | 0.000 | 2061.0 | 2481.0 | 1.0 |
We can use ArviZ, a Python library tailored to produce visualizations for Bayesian models, to plot the posterior distribution of each parameter.
az.plot_posterior(bgm.fit_result);

1.2.1. Visualizing Predictions over Time#
Let’s evaluate model performance by tracking predictions against historical purchases:
clv.plot_expected_purchases_over_time(
model=bgm,
purchase_history=raw_trans,
datetime_col="date",
customer_id_col="id",
datetime_format="%Y%m%d",
time_unit="W",
t=78,
);

Purchases can be plotting cumulatively as well as incrementally:
clv.plot_expected_purchases_over_time(
model=bgm,
purchase_history=raw_trans,
datetime_col="date",
customer_id_col="id",
datetime_format="%Y%m%d",
time_unit="W",
t=78,
set_index_date=True,
plot_cumulative=False,
);

Note how the model is able to respond to trend changes over time.
Visualizing Prediction Matrices#
clv.plot_frequency_recency_matrix(bgm);

We can see our best customers have been active for over 60 weeks and have made over 20 purchases (bottom-right). Note the “tail” sweeping up towards the upper-left corner - these customers are infrequent and/or may not have purchased recently. What is the probability they are still active?
clv.plot_probability_alive_matrix(bgm)
<Axes: title={'center': 'Probability Customer is Alive,\nby Frequency and Recency of a Customer'}, xlabel="Customer's Historical Frequency", ylabel="Customer's Recency">

Note that all non-repeat customers have an alive probability of 1, which is one of the quirks of BetaGeoModel
. In many use cases this is still a valid assumption, but if non-repeat customers are a key focus in your use case, you may want to try ParetoNBDModel
instead.
Looking at the probability alive matrix, we can infer that customers who have made fewer purchases are less likely to return, and may be worth targeting for retention.
Ranking customers from best to worst#
Having fit the model, we can ask what is the expected number of purchases for our customers over the next 10 time periods. Let’s look at the four more promising customers.
num_purchases = bgm.expected_purchases(future_t=10)
sdata = rfm_data.copy()
sdata["expected_purchases"] = num_purchases.mean(("chain", "draw")).values
sdata.sort_values(by="expected_purchases").tail(4)
customer_id | frequency | recency | T | monetary_value | expected_purchases | |
---|---|---|---|---|---|---|
812 | 813 | 30.0 | 72.0 | 74.0 | 35.654000 | 3.439655 |
1202 | 1203 | 32.0 | 71.0 | 72.0 | 47.172187 | 3.810546 |
156 | 157 | 36.0 | 74.0 | 77.0 | 30.603611 | 3.896479 |
1980 | 1981 | 35.0 | 66.0 | 68.0 | 46.748857 | 4.303478 |
We can also plot credibility intervals for the expected purchases:
ids = [813, 1203, 157, 1981]
ax = az.plot_posterior(num_purchases.sel(customer_id=ids), grid=(2, 2))
for axi, id in zip(ax.ravel(), ids, strict=False):
axi.set_title(f"Customer: {id}", size=20)
plt.suptitle("Expected Number of Purchase over 10 Time Periods", fontsize=28, y=1.05);

Predicting purchase behavior of a new customer#
We can use the fitted model to predict the number of purchases for a fresh new customer.
az.plot_posterior(bgm.expected_purchases_new_customer(t=10).sel(customer_id=1))
plt.title("Expected purchases of a new customer in the first 10 periods");

Customer Probability Histories#
Given a customer transaction history, we can calculate their historical probability of being alive, according to our trained model.
Let look at active customer 1516 and assess the change in probability that the user will ever return if they do no other purchases in the next 9 time periods.
customer_1516 = rfm_data.loc[1515]
customer_1516
customer_id 1516.000000
frequency 27.000000
recency 67.000000
T 70.000000
monetary_value 51.944074
Name: 1515, dtype: float64
customer_1516_history = pd.DataFrame(
dict(
customer_id=np.arange(10),
frequency=np.full(10, customer_1516["frequency"], dtype="int"),
recency=np.full(10, customer_1516["recency"]),
T=(np.arange(0, 10) + customer_1516["recency"]).astype("int"),
)
)
customer_1516_history
customer_id | frequency | recency | T | |
---|---|---|---|---|
0 | 0 | 27 | 67.0 | 67 |
1 | 1 | 27 | 67.0 | 68 |
2 | 2 | 27 | 67.0 | 69 |
3 | 3 | 27 | 67.0 | 70 |
4 | 4 | 27 | 67.0 | 71 |
5 | 5 | 27 | 67.0 | 72 |
6 | 6 | 27 | 67.0 | 73 |
7 | 7 | 27 | 67.0 | 74 |
8 | 8 | 27 | 67.0 | 75 |
9 | 9 | 27 | 67.0 | 76 |
p_alive = bgm.expected_probability_alive(data=customer_1516_history)
az.plot_hdi(customer_1516_history["T"], p_alive, color="C0")
plt.plot(customer_1516_history["T"], p_alive.mean(("draw", "chain")), marker="o")
plt.axvline(
customer_1516_history["recency"].iloc[0], c="black", ls="--", label="Purchase"
)
plt.title("Probability Customer 1516 will purchase again")
plt.xlabel("T")
plt.ylabel("p")
plt.legend();

We can see that, if no purchases are being made in the next 9 weeks, the model has low confidence that the costumer will ever return. What if they had done one purchase in between?
customer_1516_history.loc[7:, "frequency"] += 1
customer_1516_history.loc[7:, "recency"] = customer_1516_history.loc[7, "T"] - 0.5
customer_1516_history
customer_id | frequency | recency | T | |
---|---|---|---|---|
0 | 0 | 27 | 67.0 | 67 |
1 | 1 | 27 | 67.0 | 68 |
2 | 2 | 27 | 67.0 | 69 |
3 | 3 | 27 | 67.0 | 70 |
4 | 4 | 27 | 67.0 | 71 |
5 | 5 | 27 | 67.0 | 72 |
6 | 6 | 27 | 67.0 | 73 |
7 | 7 | 28 | 73.5 | 74 |
8 | 8 | 28 | 73.5 | 75 |
9 | 9 | 28 | 73.5 | 76 |
p_alive = bgm.expected_probability_alive(data=customer_1516_history)
az.plot_hdi(customer_1516_history["T"], p_alive, color="C0")
plt.plot(customer_1516_history["T"], p_alive.mean(("draw", "chain")), marker="o")
plt.axvline(
customer_1516_history["recency"].iloc[0], c="black", ls="--", label="Purchase"
)
plt.axvline(customer_1516_history["recency"].iloc[-1], c="black", ls="--")
plt.title("Probability Customer 1516 will purchase again")
plt.xlabel("T")
plt.ylabel("p")
plt.legend();

From the plot above, say that customer 1516 makes a purchase at week 73.5, just over 6 weeks after they have made their last recorded purchase. We can see that the probability of the customer returning quickly goes back up!
Estimating Customer Lifetime Value Using the Gamma-Gamma Model#
Until now we’ve focused mainly on transaction frequencies and probabilities, but to estimate economic value we can use the Gamma-Gamma model.
The Gamma-Gamma model assumes at least 1 repeat transaction has been observed per customer. As such we filter out those with zero repeat purchases.
nonzero_data = rfm_data.query("frequency>0")
nonzero_data
customer_id | frequency | recency | T | monetary_value | |
---|---|---|---|---|---|
0 | 1 | 3.0 | 49.0 | 78.0 | 23.723333 |
1 | 2 | 1.0 | 2.0 | 78.0 | 11.770000 |
5 | 6 | 14.0 | 76.0 | 78.0 | 76.503571 |
6 | 7 | 1.0 | 5.0 | 78.0 | 11.770000 |
7 | 8 | 1.0 | 61.0 | 78.0 | 26.760000 |
... | ... | ... | ... | ... | ... |
2351 | 2352 | 1.0 | 47.0 | 66.0 | 14.490000 |
2352 | 2353 | 2.0 | 53.0 | 66.0 | 19.775000 |
2353 | 2354 | 5.0 | 24.0 | 66.0 | 44.928000 |
2354 | 2355 | 1.0 | 44.0 | 66.0 | 24.600000 |
2355 | 2356 | 6.0 | 62.0 | 66.0 | 31.871667 |
1126 rows × 5 columns
If computing the monetary value from your own data, note that it is the mean of a given customer’s value, not the sum. monetary_value
can be used to represent profit, or revenue, or any value as long as it is consistently calculated for each customer.
The Gamma-Gamma model relies upon the important assumption there is no relationship between the monetary value and the purchase frequency. In practice we need to check whether the Pearson correlation is less than 0.3:
nonzero_data[["monetary_value", "frequency"]].corr()
monetary_value | frequency | |
---|---|---|
monetary_value | 1.000000 | 0.052819 |
frequency | 0.052819 | 1.000000 |
Transaction frequencies and monetary values are uncorrelated; we can now fit our Gamma-Gamma model to predict average spend and expected lifetime values of our customers
The Gamma-Gamma model takes in a ‘data’ parameter, a pandas DataFrame with 3 columns representing Customer ID, average spend of repeat purchases, and number of repeat purchase for that customer. As with the BG/NBD model, these parameters are given HalfFlat priors which can be too diffuse for small datasets. For this example, we will use the default priors, but other priors can be specified just like with the BG/NBD example above.
gg = clv.GammaGammaModel(data=nonzero_data)
gg.build_model()
gg
Gamma-Gamma Model (Mean Transactions)
p ~ HalfFlat()
q ~ HalfFlat()
v ~ HalfFlat()
likelihood ~ Potential(f(q, p, v))
By default, fit
generates full Bayesian posteriors via MCMC sampling. For extremely large datasets where the full posterior is not needed and/dor MCMC is too slow, the maximum a posteriori method
can be used to estimate point estimates for model parameters.
gg.fit(method="map")
-
<xarray.Dataset> Size: 40B Dimensions: (chain: 1, draw: 1) Coordinates: * chain (chain) int64 8B 0 * draw (draw) int64 8B 0 Data variables: p (chain, draw) float64 8B 4.785 q (chain, draw) float64 8B 3.882 v (chain, draw) float64 8B 22.65 Attributes: created_at: 2025-05-28T16:55:28.264370+00:00 arviz_version: 0.21.0 inference_library: pymc inference_library_version: 5.22.0
-
<xarray.Dataset> Size: 54kB Dimensions: (index: 1126) Coordinates: * index (index) int64 9kB 0 1 5 6 7 8 ... 2351 2352 2353 2354 2355 Data variables: customer_id (index) int64 9kB 1 2 6 7 8 9 ... 2352 2353 2354 2355 2356 frequency (index) float64 9kB 3.0 1.0 14.0 1.0 1.0 ... 2.0 5.0 1.0 6.0 recency (index) float64 9kB 49.0 2.0 76.0 5.0 ... 24.0 44.0 62.0 T (index) float64 9kB 78.0 78.0 78.0 78.0 ... 66.0 66.0 66.0 monetary_value (index) float64 9kB 23.72 11.77 76.5 ... 44.93 24.6 31.87
gg.fit_summary()
p 4.785
q 3.882
v 22.653
Name: value, dtype: float64
However, MCMC sampling is recommended to illustrate uncertainty in parameter estimates and create credibility intervals around predictions.
gg.fit();
Initializing NUTS using jitter+adapt_diag...
Multiprocess sampling (4 chains in 4 jobs)
NUTS: [p, q, v]
Sampling 4 chains for 1_000 tune and 1_000 draw iterations (4_000 + 4_000 draws total) took 4 seconds.
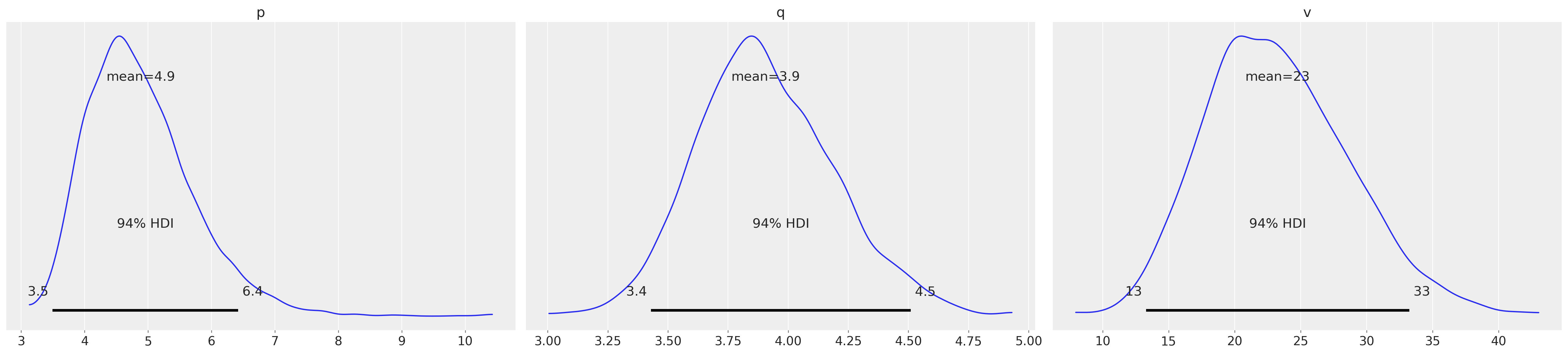
gg.fit_summary()
mean | sd | hdi_3% | hdi_97% | mcse_mean | mcse_sd | ess_bulk | ess_tail | r_hat | |
---|---|---|---|---|---|---|---|---|---|
p | 4.885 | 0.842 | 3.497 | 6.423 | 0.034 | 0.035 | 649.0 | 881.0 | 1.0 |
q | 3.906 | 0.286 | 3.430 | 4.510 | 0.010 | 0.006 | 808.0 | 1221.0 | 1.0 |
v | 23.246 | 5.462 | 13.286 | 33.235 | 0.213 | 0.127 | 629.0 | 893.0 | 1.0 |
az.plot_posterior(gg.fit_result);

Predicting spend value of customers#
Having fit our model, we can now use it to predict the conditional, expected average lifetime value of our customers, including those with zero repeat purchases.
expected_spend = gg.expected_customer_spend(data=rfm_data)
az.summary(expected_spend.isel(customer_id=range(10)), kind="stats")
mean | sd | hdi_3% | hdi_97% | |
---|---|---|---|---|
x[1] | 26.079 | 0.462 | 25.244 | 26.926 |
x[2] | 21.517 | 1.425 | 18.832 | 24.086 |
x[3] | 37.653 | 0.892 | 35.927 | 39.334 |
x[4] | 37.653 | 0.892 | 35.927 | 39.334 |
x[5] | 37.653 | 0.892 | 35.927 | 39.334 |
x[6] | 74.863 | 0.382 | 74.155 | 75.562 |
x[7] | 21.517 | 1.425 | 18.832 | 24.086 |
x[8] | 30.857 | 0.641 | 29.673 | 32.023 |
x[9] | 36.433 | 0.150 | 36.150 | 36.715 |
x[10] | 37.653 | 0.892 | 35.927 | 39.334 |
labeller = MapLabeller(var_name_map={"x": "customer"})
az.plot_forest(
expected_spend.isel(customer_id=(range(10))), combined=True, labeller=labeller
)
plt.xlabel("Expected mean spend");

We can also look at the average expected mean spend across all customers
az.summary(expected_spend.mean("customer_id"), kind="stats")
mean | sd | hdi_3% | hdi_97% | |
---|---|---|---|---|
x | 38.022 | 0.56 | 36.921 | 39.052 |
az.plot_posterior(expected_spend.mean("customer_id"))
plt.axvline(expected_spend.mean(), color="k", ls="--")
plt.title("Expected mean spend of all customers");

Predicting spend value of a new customer#
az.plot_posterior(gg.expected_new_customer_spend())
plt.title("Expected mean spend of a new customer");

Estimating CLV#
Finally, we can combine the GG with the BG/NBD model to obtain an estimate of the customer lifetime value. This relies on the discounted cash flow model, adjusting for cost of capital.
If computational issues are encountered, use the thin_fit_result
method prior to estimating CLV.
bgm.thin_fit_result(keep_every=2)
BG/NBD
alpha ~ HalfNormal(0, 10)
a ~ HalfNormal(0, 10)
b ~ HalfNormal(0, 10)
r ~ HalfNormal(0, 10)
recency_frequency ~ BetaGeoNBD(a, b, r, alpha, <constant>)
clv_estimate = gg.expected_customer_lifetime_value(
transaction_model=bgm,
data=rfm_data,
future_t=12, # months
discount_rate=0.01, # monthly discount rate ~ 12.7% annually
time_unit="W", # original data is in weeks
)
az.summary(clv_estimate.isel(customer_id=range(10)), kind="stats")
mean | sd | hdi_3% | hdi_97% | |
---|---|---|---|---|
x[1] | 29.176 | 1.034 | 27.280 | 31.113 |
x[2] | 3.098 | 0.306 | 2.521 | 3.661 |
x[3] | 5.623 | 0.227 | 5.200 | 6.044 |
x[4] | 5.623 | 0.227 | 5.200 | 6.044 |
x[5] | 5.623 | 0.227 | 5.200 | 6.044 |
x[6] | 500.588 | 16.691 | 467.417 | 529.214 |
x[7] | 4.072 | 0.347 | 3.473 | 4.766 |
x[8] | 16.202 | 0.433 | 15.399 | 17.023 |
x[9] | 46.843 | 1.294 | 44.499 | 49.297 |
x[10] | 5.623 | 0.227 | 5.200 | 6.044 |
az.plot_forest(
clv_estimate.isel(customer_id=range(10)), combined=True, labeller=labeller
)
plt.xlabel("Expected CLV");

According to our models, customer[6] has a much higher expected CLV. There is also a large variability in this estimate that arises solely from uncertainty in the parameters of the BG/NBD and GG models.
In general, these models tend to induce a strong correlation between expected CLV and uncertainty. This modelling of uncertainty can be very useful when making marketing decisions.
%load_ext watermark
%watermark -n -u -v -iv -w -p pymc,pytensor
Last updated: Wed May 28 2025
Python implementation: CPython
Python version : 3.10.17
IPython version : 8.36.0
pymc : 5.22.0
pytensor: 2.30.3
arviz : 0.21.0
numpy : 1.26.4
pymc_marketing: 0.12.1
matplotlib : 3.10.1
pytensor : 2.30.3
pandas : 2.2.3
Watermark: 2.5.0